데이터로 AI를 학습시키지 마세요.
머그컵AI는 고객이 자발적으로 생성한 고품질 제로파티 데이터를
퀴즈로 수집하여 의사결정의 정확도를 높여드립니다.
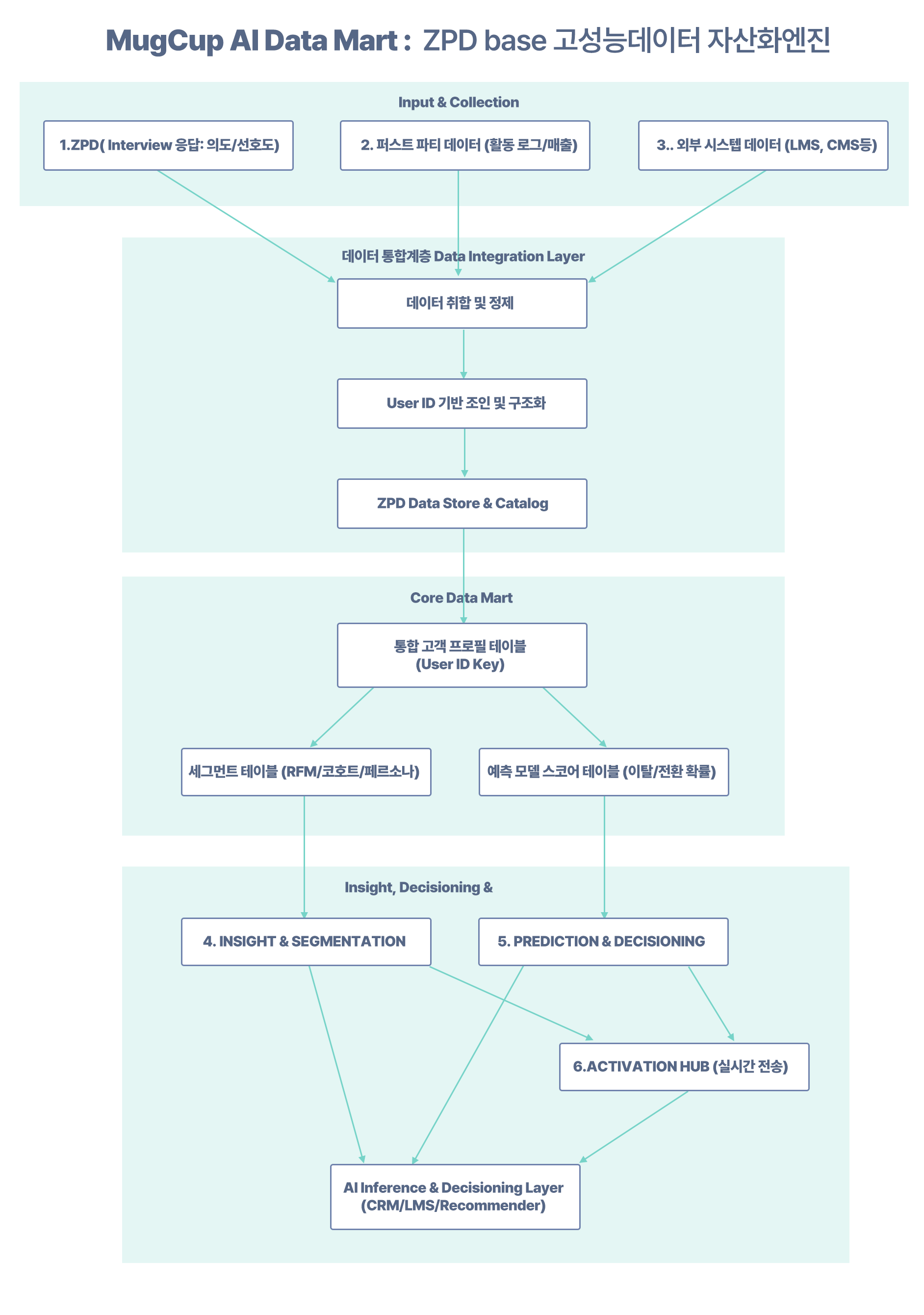
1. 제로·퍼스트파티 데이터 구조화 - AI가 바로 쓰는 데이터 자산
• 제로파티(ZPD) 스키마로 설계된 고급 데이터 항목을 도출
• 기술 : 모델 피처(Feature)와 1:1 매핑된 Feature Store 구조 설계. 기존 CRM/CDP/마케팅 툴과 연계 가능한 ID 체계 구축.
• 결과 : 단순 설문 데이터가 아닌, 추천, 세그먼트, LTV 예측에 즉시 투입 가능한 AI 친화적 데이터 레이어 확보.
2. 능동형LMS 기반 AI 학습·파인튜닝 데이터 : 사용자 응답과 행동을 고품질 학습 데이터셋으로 재가공합니다.
• 핵심 : 퀴짓 (Quizit. 머그컵AI의 퀴즈엔진) 문항 설계
• 데이터셋 :
- 추천/개인화 모델용 구조화 피처 데이터셋
- LLM 파인튜닝용 Instruction·Feedback 데이터셋
- LMS용 정답/오답 패턴·실력 추정 데이터셋
• 결과 : 단순히 '퀴즈 한 번 돌렸다'가 아니라, 브랜드 고유의 도메인 특화 AI 모델을 만드는 입력 데이터 축적.
3. AI 리스크·품질 Red Teaming 데이터 : 잘못된 답변·편향·품질 저하를 찾는 테스트 데이터를 설계합니다.
• 핵심 : 실제 서비스 시나리오를 기준으로 AI가 오답/위험발언/편향적 추천을 할 수 있는 취약 케이스 시나리오를 설계합니다.
• 수집 : '유저가 혼동하는 질문' 및 '민감한 정보(연령, 건강, 금융)'가 섞이는 상황을 집중적으로 수집하여 Red Teaming용 테스트 세트로 구조화.
• 결과 : 단순 정확도(Accuracy)가 아닌, 안전성, 공정성, 신뢰성까지 포함한 AI 품질 관리 체계 구축.
4. 성과·평가 데이터 : AI와 캠페인이 '얼마나 효과 있었는지'를 수치로 증명합니다.
• 핵심 : [ZPD 기반 개인화 전략] vs [기존 전략]을 비교하는 A/B·밴딧 실험 설계 및 로그 구조를 제공합니다.
• KPI 추적 : 전환율, 재방문, LTV, 학습 완강률/점수 향상 등 비즈니스·교육 KPI를 직접 추적 가능한 평가 데이터셋 설계.
• 결과 : “AI 덕분에 매출/학습 성과가 몇 % 올랐다”를 데이터로 명확하게 증명하여 ROI를 확보합니다.
단순 리서치 및 보고서 생성
초개인화 엔진 구축 및 AI학습 최적화
행동 로그와 분리된 단순 의견
명시적 동의 기반의 고순도 자산 (ZPD)
행동과 분리된 사후 조사
구매/해지 등 결정적 순간 실시간 수집
10~30문항의 집중이 어려운 형태
3~7문항의 짧고 몰입적인 인터랙티브 퀴즈
현금/쿠폰 등 일회성 보상
맞춤 추천 및 콘텐츠 등 가치 중심 혜택
단순 통계 및 수동 분석에 그침
Feature Store 연동 및 실시간 AI모델 파인튜닝


ZPD는 고객이 자발적으로 제공한 데이터로, 명시적 동의와 가명 처리를 거쳐 안전하게 관리됩니다.
특히 일반 개인정보와는 보존 주기를 분리하여 보안성을 극대화하고 있습니다.
퀴즈 저작 및 배포 도구, 맞춤형 템플릿, 실시간 기본 리포트, 그리고 팀별 관리자 권한 설정까지 포함됩니다.
SSO·Webhook·API로 사내 시스템 연동, 온프레미스 가능하며, 온프레미스 가능합니다.